400-800-9845

脉景中医大模型接入DeepSeek,开启中医智能诊疗新时代

发表时间:2025-05-09 13:11

在当今人工智能技术飞速发展的浪潮中,医疗领域正经历着前所未有的变革。脉景智能作为中医智能诊疗领域的领军者,始终致力于将传统中医智慧与前沿科技深度融合,推动中医诊疗的现代化进程。近日,脉景中医大模型成功接入全球领先的DeepSeek大模型,并完成全面升级,升级后的脉景中医大模型如同一个大马力的“AI引擎”,它能高效理解使用者意图并整合丰富的医学数据资源,让使用者快速访问最新的医学研究成果、权威临床指南和丰富的病例分析,为中医诊疗带来了全新的突破。

脉景中医大模型的升级之路

01

技术亮点赋能中医智能化

DeepSeek大模型凭借其卓越的技术优势,为中医智能化提供了强大的支持。其混合专家架构(MoE)通过智能分配计算任务,有效提升了模型的推理效率,降低了算力消耗。这一特性使得脉景大语言模型在处理复杂的中医诊疗问题时,能够更加快速地给出准确的答案,显著提升了诊疗效率。思维链(CoT)技术则模拟了中医的推理过程,使模型的决策更加透明,医生和患者能够更好地理解模型的诊断思路,增强了对诊疗结果的信任度。通过RAG,持续学习,基于专家反馈进行偏好对齐,让模型能够不断学习新知识,优化辨证规则库,从而适应不断变化的临床需求,确保诊疗方案的科学性和前沿性。

02

技术框架的持续优化

脉景中医大模型的初始版本已经具备了强大的技术框架。通过采用RAG技术,能够快速检索医案,依据上下文开具准确的方剂,为中医诊疗提供了坚实的技术基础。在此基础上,脉景智能进一步收集中医领域专业数据,在基底大模型基础上继续预训练,进行无监督学习,进一步挖掘数据中的潜在规律。随后,采用有监督学习,收集并验证大量监督数据集,利用LoRA框架进一步学习特定领域的知识,提升了模型在中医诊疗领域的专业性和精准度。通过全参数微调方案和基于人工反馈的强化学习,脉景中医大模型不断提升性能和精准度,确保模型输出结果的高度可靠性和实用性。如今,脉景中医大模型全面接入DeepSeek大语言模型,设计智能体和工作流,全面介入应用场景,实现了技术的飞跃,为中医诊疗的智能化发展注入了新的活力。

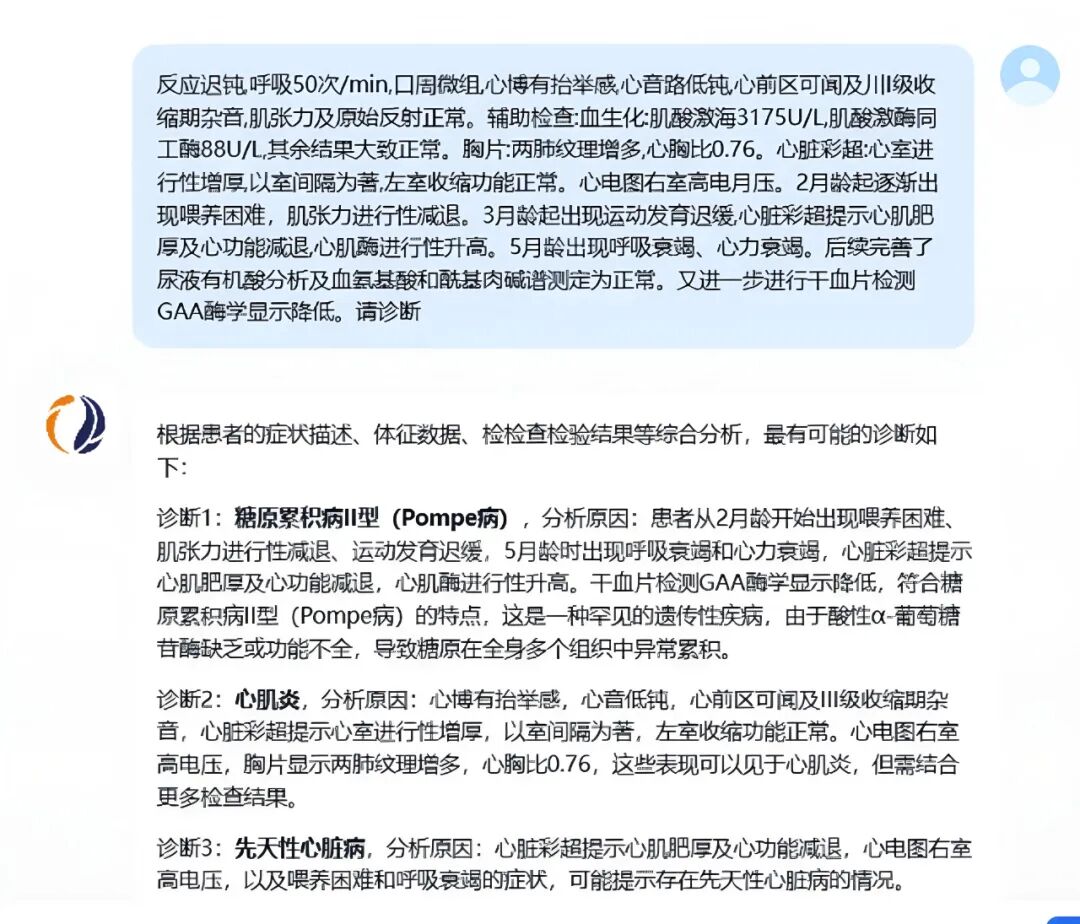
图片

(脉景中医大模型AI演示)

核心功能升级,赋能中医诊疗

01

基于特有数据集的自有大模型

脉景中医大模型的升级,带来了两大核心功能的显著提升。首先,基于特有数据集的自有大模型,让脉景智能在中医诊疗领域拥有独特的技术优势。这一自有大模型融合了海量具有脉景特色的多模态高质量真实医案、经典名家中医病案、经典医籍和现代研究成果,经过深度训练和优化,能够精准理解和处理复杂的中医诊疗问题,为医生提供科学、可靠的决策支持。其次,利用主流大模型,脉景智能能够快速实现业务需求,为客户提供更加高效、精准的服务。通过与DeepSeek大模型的深度融合,脉景中医大模型在处理复杂的中医诊疗任务时表现出色,能够快速生成个性化的诊疗方案,显著提升了服务效率和质量。

02

应用场景的全面拓展

在应用场景方面,脉景中医大模型的升级也带来了诸多惊喜。无论是客服机器人、调理建议推荐,还是基于专家特色的开方问诊及开方、智能导诊,以及各种流派、思路的诊疗方案推荐,都能为患者提供更加贴心、个性化的服务。例如,客服机器人能够实时解答患者的常见问题,提供专业的健康建议;调理建议推荐功能则根据患者的体质和健康状况,为其量身定制个性化的调理方案;基于专家特色的开方问诊及开方功能,能够结合不同专家的诊疗经验和特色,为患者提供精准的方剂建议;智能导诊功能则通过智能分析患者的症状和需求,为其推荐最适合的科室和医生;而各种流派、思路的诊疗方案推荐功能,则能够综合不同中医流派的特点和优势,为患者提供多元化的诊疗选择,满足不同患者的需求。

图片

(脉景中医大模型AI演示)

技术融合带来的三大好处

01

高效问诊

脉景中医大模型与DeepSeek技术的融合,带来了高效问诊的显著优势。大模型能够基于海量中医病案、经典医籍和现代研究,进行智能化的初步问诊分析,辅助医生快速了解患者的病情,为后续的诊疗决策提供重要参考。这一功能不仅大大缩短了患者的等待时间,提高了诊疗效率,还能够帮助医生更全面地掌握患者的病情,为精准诊疗奠定基础。

02

精准辩证

结合大模型技术,脉景中医大模型能够优化中医四诊(望、闻、问、切)信息的数字化处理,提高方证识别的准确性。通过对患者症状、体征等多维度信息的综合分析,模型能够更精准地辨证施治,为患者提供个性化的诊疗方案。这一功能的实现,不仅提升了中医诊疗的科学性和精准度,还为中医诊疗的标准化和规范化发展提供了有力支持。

03

个性化治疗建议

脉景中医大模型能够结合患者体质、病史及环境因素,推荐个性化的经方或调理方案,提高诊疗的精准度。通过对患者个体特征的全面分析,模型能够为每一位患者量身定制最适合的治疗方案,充分体现了中医“辨证施治、因人而异”的诊疗理念。这一功能不仅提升了患者的治疗效果,还增强了患者对中医诊疗的信任度和满意度。

未来展望

脉景中医大模型接入DeepSeek并完成升级,是中医智能诊疗领域的一个重要里程碑。这不仅提升了脉景智能的技术水平和服务能力,更为整个中医诊疗行业带来了新的发展机遇。未来,脉景智能将继续深耕中医智能诊疗领域,不断优化和升级大语言模型,进一步提升模型的性能和精准度,为患者提供更加优质的医疗服务。同时,脉景智能还将积极探索与更多前沿技术的融合创新,拓展应用场景,推动中医诊疗的智能化发展。我们相信,随着技术的不断进步和创新,中医智能诊疗将迎来更加广阔的发展前景,为人类的健康事业做出更大的贡献。

在大数据和人工智能浪潮的推动下,医疗领域正经历着前所未有的变革。脉景中医大模型的升级,是技术与智慧的完美结合,是传统中医与现代科技的深度融合。让我们共同期待,脉景智能在中医智能诊疗领域创造更多的奇迹,为患者带来更多的希望和健康!


分享到:
联系方式(工作时间:周一至周五09:00~18:00) 400-800-9845
上海|上海市闵行区申昆路1999号2幢7层705室
杭州|杭州市余杭区五常街道联创街188号3号楼304室
无锡|无锡市县前西街永定巷1号华通大厦2001 室
天津|天津市南开区科研东路西侧天津科技广场5-1-101-020(天开园)
Copyright © 2025 Macrocura 脉景(杭州)健康管理有限公司版权所有
     在线客服咨询:
关注企业发展: